
Vancouver Visual Art Foundation: A nonprofit organization supporting Vancouver’s visual arts scene through exhibitions, education, and community initiatives
As a Digital Designer at the Vancouver Visual Art Foundation (VVAF), I led a rebranding initiative to modernize the organization's visual identity and stregthen its connection with the local creative community. The foundation, known for promoting visual arts and supporting artists across Vancouver, needed a refreshed brand that reflected its growth and inclusivity while staying true to its artistics roots.
Objective:Â
The goal was to envolve VVAF'S brand identity into one that felth modern, vibrant and cohesive across all digital and print touch points - from social media and website to event collateral and marketing campaigns.
Outcome
The rebrand successfully repositioned VVAF as a contemporary and inclusive arts organization, appealing to both emerging and professional artists. Engagements across social media and event partipation saw noticeable imporvement following the launch.
My Role
- Brand Strategy
Defined the brand identity into one that felt modern, vibrant and cohesive across all digital and print touch points - from social media and website to event collateral and marketing campaigns
- Visual Identity design
Redesigned the logo, colour palette, typography and brand assets to create a unified and dynamic visual system
- Digital Design
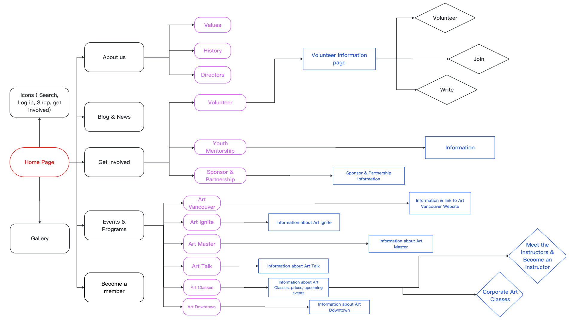
Applied the refreshed identity to the website, email templates and digital campaigns








